• 首页
  • 科研技术服务
  • SCI解决方案
  • 科研单项支持
  • 医学进修
  • SCI影响因子
  • 学习资源
  • 优惠活动
  • 科学家发现肿瘤免疫治疗潜在靶点
  • 发布时间:2022-04-24      作者:医刊汇
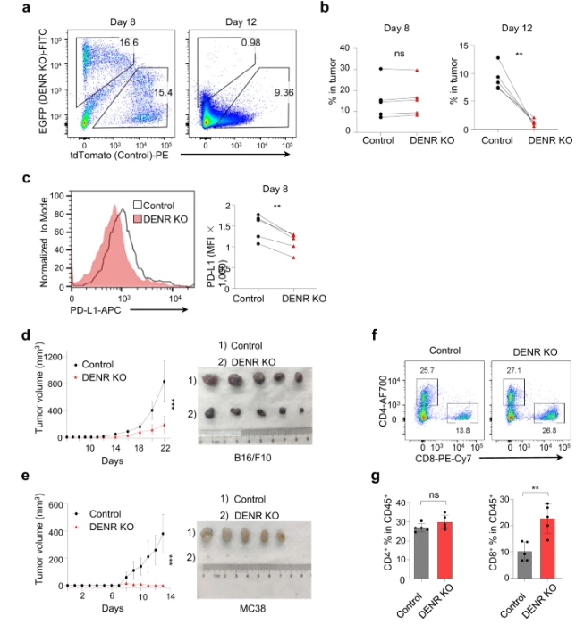
  •   程序性死亡配体1(PD-L1)通常在肿瘤细胞和免疫细胞如巨噬细胞和树突状细胞上表达,PD-L1与其在T细胞上的受体程序性细胞死亡-1(PD-1)之间的相互作用抑制了这些细胞的肿瘤杀伤活性。近年来,PD1 / PD-L1阻断剂的发展的癌症研究最令人兴奋的进展之一,然而,只有一小部分患者可以从抗PD-1 / PD-L1治疗中受益。RNA结合蛋白(RMP)可以识别数千种有助于维持细胞稳态的RNA,并且在各种癌症中经常观察到RBP功能障碍。然而,特异性RBPs是否通过调节程序性死亡配体-1(PD-L1)参与肿瘤免疫逃逸尚不清楚。近日,发表在Nat Commun上的一篇题为“DENR controls JAK2 translation to induce PD-L1 expression for tumor immune evasion”的研究性论文对这一问题进行了具体分析。



      在本研究中,为了公正和系统地筛选PD-L1的转录后调节因子,研究人员构建了一个新的定制RBP CRISPR迷你文库,该RBP文库每个基因包含1467个已知RBPs的10个单向导(sg)RNA,以及阳性和阴性对照sgRNA,使用荧光激活的单细胞分选(FACS)来量化PD-L1表达水平,通过合并CRISPR筛选,确定DENR是PD-L1的调节剂。为了验证DENR(一种RBP,可直接结合以在体外转移RNA)是否间接调控PD-L1,他们敲除了小鼠结肠腺癌MC38细胞中的DENR基因,并分别通过免疫印迹、FACS和RT-qPCR测定PD-L1的蛋白质和mRNA水平,发现DENR可降低不同细胞系中PD-L1表达。通过进一步潜在信号通路分析,发现DENR通过JAK-STAT信号通路调节PD-L1表达。研究人员又进一步探索了DENR功能在PD-L1调控中的分子机制,通过蛋白质印迹法确定了STAT1/3所有上游因子的蛋白质和磷酸化水平,包括IFNGR1,IFNGR2,JAK1和JAK2,发现DENR直接调节JAK2表达,反过来又驱动PD-L1表达响应IFNγ。通过敲除人类癌细胞系中的DENR,如人结肠HT29癌细胞和人黑色素瘤A375细胞,也导致JAK2蛋白水平降低,表明DENR调节JAK2表达的机制在小鼠和人类中都是保守的。他们测试了Jak2基因上游uORFs的功能,发现uORFs上游Jak2 mRNA确实负责抑制JAK2翻译效率,uORFs的抑制作用直接被DENR拮抗。此外,研究人员发现,DENR与核糖体组成性地结合,沿着所有mRNA不加选择地传播,仅在遇到属于某些mRNA的uORFs时才促进翻译重新启动。肿瘤中的DENR表达通过调节PD-L1表达来支持肿瘤逃避,而DENR KO有助于更快的肿瘤免疫射出,这表明DENR是一种有前途的免疫治疗靶点。最后,他们在临床研究中发现,DENR 与免疫治疗患者生存率相关。肿瘤中较低的DENR表达与给予抗PD-1疗法的患者更好的生存结局相关,但与抗CTLA-4疗法无关,这表明使用DENR作为免疫治疗靶点或标志物的潜在益处。

      总之,该研究发现了一种RBP DENR可以调节PD-L1表达以逃避肿瘤免疫,并突出了DENR作为免疫治疗靶点的潜力。


      医刊汇,科研学术服务平台

      医刊汇是一家专业从事生物医学领域服务的公司,提供SCI医学论文、医学课题研究、医学科研服务、SCI解决方案、医学专利申请、知识产权服务、医学图书出版等专业学术综合服务。成立至今,专注于提供医学科研解决方案的专业咨询服务,已赢得众多科研工作者的好评。



      我们的科研团队由来自全国知名医学院校的硕博研究员组成,是一支拥有丰富的医学科研理论以及实操经验的研究团队,能深层次挖掘客户需求,为广大医学科研工作者解决无暇顾及的临床科研以及因科研条件落后而无法开展实验研究的问题,帮助其提供更专业、更全面的医学科研整体课题服务。

      未来公司将继续秉承“尊重科学,求真务实,服务领先,客户至上”的服务理念,与全国数十家三甲医院、高等院校研究所建立长期战略合作关系,坚持不懈地提升产品和服务的质量,并将依托快捷高效的科学研究协助平台以及丰富的生物医学资源,努力为广大医生、学者提供专业的生物医学研究、SCI解决方案、成果转化等综合性服务。

    手机扫一扫
    微信扫一扫
    官方微信