• 科学家发现HIV潜在药物靶点
  • 发布时间:2022-04-08      作者:医刊汇
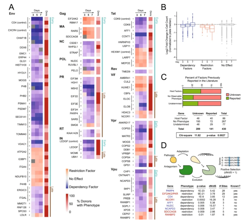
  •   人类免疫缺陷病毒(HIV)通过操纵宿主分子结构进行复制和传播。那些对病毒复制所必需的或可促进病毒复制的宿主蛋白和复合物被称为依赖性因子,而那些抑制病毒复制的宿主蛋白和复合物被称为限制因子。抑制依赖性因素的作用或增强限制性因素的活性可能会显著限制病毒的复制和传播,因此,这些因素可以作为治疗干预的靶标。迄今为止,科学家们已经筛选了上百个HIV宿主因子,描述了它们与病毒蛋白、核酸或核糖核蛋白复合物的直接相互作用。然而,这些宿主因子绝大多数尚未在原代细胞中得到功能验证。

      近日,发表在Nat Commun上的一篇题为“A functional map of HIV-host interactions in primary human T cells”的学术论文使用CRISPR-Cas9 RNPs在原代CD4 + T细胞中系统靶向了426个与HIV生命周期有关的基因,确定了它们对HIV复制的功能影响,同时进行深度测序,以量化每个扰动的等位基因敲除效率,监测HIV-1激发后7天内病毒感染情况。



      研究人员在364个靶向基因中实现了有效的敲除(>50%的等位基因),并确定了86个改变HIV感染的候选宿主因子。这些因子中有47个通过独立供体中的多重基因编辑进行验证,包括23个具有限制性活性的因子。这23个限制因子在敲除时增加HIV复制,而62个基因产生依赖因子表型,减少敲除时HIV复制;一个基因PELO产生了依赖于供体的冲突表型。进一步研究发现,在候选依赖性因子中,细胞计数随着时间的推移而增加,与保护免受持续病毒感染的细胞病变效应一致。而限制因子敲除后细胞计数随时间推移而减少,与病毒感染增加和细胞死亡增加一致。没有表型但具有有效编辑的因子导致细胞计数随时间没有显着变化。基因编辑效率和HIV-1表型在独立供体中高度一致。在86个候选宿主因子中,40个先前与NCBI基因参考功能(GeneRIF)数据库中的HIV感染有关,而46个未曾报道过在HIV感染中的作用,且其中几个代表了潜在的药物靶点,为理解HIV生物学提供了许多新的途径。

      该研究表明,宿主-病原体蛋白质-蛋白质相互作用数据集为功能宿主因子发现提供了丰富的候选来源,使我们更好理解原代T细胞中的HIV复制机制。该研究策略能有效地将高质量的阵列筛选实验用于未来原代细胞类型中的宿主因子鉴定,对继续探索原代人类细胞中的蛋白质相互作用和功能机制及临床治疗至关重要。


      医刊汇,科研学术服务平台

      医刊汇是一家专业从事生物医学领域服务的公司,提供SCI医学论文、临床科研等服务,成立至今,已赢得众多科研工作者的好评。医刊汇拥有雄厚的学术背景,网罗了上百位具有欧美国作家协会认证资格的专家团队,为科研工作者提供全面、及时、准确的一站式科研服务。



      未来,公司将继续秉承科学、严谨的工作精神,凭借卓越的团队学术优势为客户提供一流的科研服务;将秉承人才兴业原则,加强人才队伍建设工作,务实操作,用好资源,联强联大,充分发挥公司人才、资源、管理和品牌等资源优势,提升企业在市场中的竞争能力。

    手机扫一扫
    微信扫一扫
    官方微信